The Celtic Cross

The Celtic Cross tarot spread is one of the most basic and useful card layouts. It generally uses ten cards laid out on top of a significator, which can be a picture, the appropriate Court card, a random card, or any other object that helps you focus on the subject on which you are basing the reading.

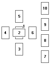
The cards are arranged as pictured:
Celtic Cross Layout

The significator, if used, is placed underneath the 1 card.

  1. What covers you. The general atmosphere of the situation.
  2. What crosses you. The obstacles or opposing forces.
  3. What is beneath you. The foundation or basis of the situation.
  4. What is behind you. An influence that has just finished, or is is in the process of leaving, that has had a major effect on the situation.
  5. What crowns you. The possible future. Situations that may come to pass as the path to the outcome. This card forms a triangle with the 6 and 10 cards to describe the future situations.
  6. What is before you. The near future given the path set by the crowning card (#5).
  7. Your inner focus. Your feelings in the near future, and how you see yourself in the evolving situations.
  8. The feelings of others. How they will feel about the situation, most especially those close to you, and possibly how they will influence the situation.
  9. Your hopes and fears. What your motivations are and what you hope to bring about or avoid.
  10. The final outcome. As with all the cards, the meaning of this card depends on the meanings of the other cards in the spread.

A Sample Reading

The Querent has asked, "I just broke up with my girlfriend but I'm confused and not sure if I should try to get back together. If I do try, what will happen?"

The Reading
  1. Two of Cups, reversed
  2. Temperance, reversed
  3. Seven of Cups
  4. Queen of Swords, reversed
  5. Six of Cups
  6. Eight of Wands
  7. Five of Cups, reversed
  8. Six of Wands
  9. Four of Wands
  10. The Sun

Scanning the reading we can see four cups, which reflects the emotional nature of the reading. There are two major arcana, which signify strong parts of the reading. When there are several major arcana in a reading it often signifies that the Querent's actions will have little effect on the outcome.

The general atmosphere card shows a couple breaking up. Right away this tells us the reading is on track. It is always useful to check the first few cards, which relate to past and present situations, to see if a reading is viable. The crossing card relates to the fact that the couple was partying to excess, and this was a strain on the relationship. The real trouble here, shown by the seven of cups, is that the couple is not seeing each other for who they really are.

Lately there has been a bitter and nasty gossiping female who has caused problems for the couple. This person gave false information to the girlfriend that caused the breakup. The crowning card shows pleasant memories for the couple and the bond they still have will help smooth things over and bring them back together. The eight of wands shows that things will happen quickly and there will be a declaration of love in the near future.

The five of cups in reverse shows that the Querent really does want to patch things up and thinks that this will be successful. The six of wands shows that others will see the recommitment as good news and will be supportive. For hopes and fears we see the four of wands, showing that the Querent really does want to settle down with this woman and start a stable family life. The outcome card shows the Querent getting engaged and being very happy.





Copyright Ares Avatar 1998-1999, all rights reserved.
Hits: